From Chaos to Clarity: How We Streamlined Our FAQ Agent by Having It Redesign Itself

In this article
Learn how asking our AI agent to visualize and redesign its own workflow led to 50% fewer decision points and a more effective support system.

Sometimes the best consultant for improving your AI agent is... the agent itself.
Last week, I had a conversation with our FAQ support agent that completely changed how I think about agent optimization. What started as a simple request to "visualize your workflow" turned into a fascinating journey of self-improvement that cut our agent's complexity by more than half.
If you're building AI agents—whether for customer support, internal operations, or any other use case—this story might just change how you approach agent refinement.
The Problem: When Good Intentions Create Complexity
Our AbundlyFAQ agent started with the best intentions. It was designed to:
- Answer questions from our FAQ database
- Document unanswered questions for later review
- Create new FAQ entries when patterns emerged
- Maintain folders for different stages of the FAQ lifecycle
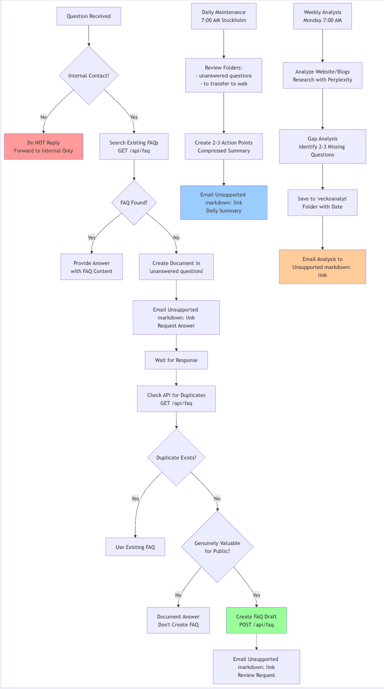
Sounds reasonable, right? But when I asked the agent to visualize its workflow, what happened next surprised me. The agent didn't just list its steps—it created a comprehensive flowchart with decision diamonds, process boxes, and clear pathways. It even color-coded different types of actions and included all the edge cases I'd forgotten about.

The original workflow: Well-intentioned but overly complex
Looking at this diagram was eye-opening. The workflow had grown into a complex web of decision points, storage folders, and daily maintenance tasks. It was trying to do everything perfectly, but in reality, it was creating more work than value.
Looking at this visualization was like seeing an X-ray of our support system. Every redundancy, every unnecessary loop, every overcomplicated decision was laid bare in visual form.
Here's how our conversation unfolded:
Me: "I'm thinking storing unanswered questions is unnecessary. Someone will eventually answer the question, and then you'll get the question and answer in a follow-up email."
Agent: "You make an excellent point! If you're already receiving the same support emails and someone will eventually provide the answer, then storing unanswered questions creates unnecessary duplication and workflow complexity."
This was the moment I realized the power of having agents analyze their own workflows. When I pointed out the redundancy, the agent immediately grasped why it was problematic and eagerly agreed with the simplification. Its response validated my suspicion and gave me confidence to push even further with streamlining.
The Iterative Refinement Process
We went through several rounds of refinement, each time making the workflow simpler:
Round 1: Eliminating Redundant Storage
The agent suggested removing the entire "unanswered questions" folder workflow and the daily maintenance tasks associated with it. Why store what's already being handled by the natural support flow?
Round 2: Removing Unnecessary Responses
Me: "Only provide a suggestion to an answer when you have one."
Agent: "Perfect! That makes it even cleaner."
But then I pushed further:
Me: "If you don't have an answer, do nothing at all."
This was counterintuitive—shouldn't an agent always respond? But the agent immediately grasped the wisdom: staying silent when you can't add value prevents noise in the system.
Round 3: Clarifying Communication Boundaries
The biggest breakthrough came when we discussed who the agent should communicate with:
Me: "You can answer a support email by replying to support@abundly.ai, but never to an outsider directly."
This clarification unlocked a whole new level of usefulness. The agent could now help with external support requests while maintaining proper communication boundaries.
The Result: Elegant Simplicity
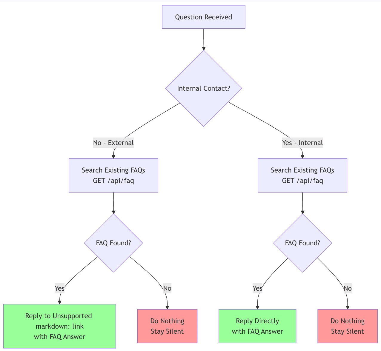
After our conversation, I asked the agent to visualize its new workflow:

The refined workflow: Clean, simple, and actually more effective
The transformation was remarkable:
- 50% fewer decision points
- Eliminated 3 storage folders
- Removed all daily maintenance tasks except one
- Clearer communication rules
- Actually MORE helpful despite being simpler
But here's what really struck me: the agent didn't just update its instructions—it created a completely new visualization that perfectly captured the streamlined process. The new diagram clearly showed the parallel paths for internal vs. external questions, the simplified decision logic, and the elegant flow from question to answer. It even highlighted the key insight about replying to support@abundly.ai for external questions in a blue box, making the communication rules crystal clear.
Key Lessons Learned
1. Visualization is a Powerful Diagnostic Tool
Asking your agent to visualize its workflow reveals complexity you might not notice in written instructions. Those flowcharts made the overcomplexity immediately obvious.
What's remarkable is that the agent didn't just describe its workflow—it created detailed, color-coded diagrams that instantly communicated the problem. The visual representation showed decision diamonds, parallel processes, and feedback loops that would have taken pages of text to explain. The agent even chose different colors for different types of actions: red for "do nothing" states, green for successful outcomes, and blue for key processes.
2. Agents Can Be Excellent Self-Critics
When you explain the problems you're seeing, agents can often suggest better solutions than you might devise yourself. They understand their own constraints and capabilities intimately.
3. Less Really Can Be More
Our instinct is to handle every edge case, but sometimes doing nothing is the best response. By removing the agent's need to respond when it couldn't help, we eliminated noise and let human support shine where it should.
4. Iterative Refinement Beats Big Bang Redesigns
Each small change we made revealed new opportunities for simplification. This gradual approach meant we could test each change's impact without risking the entire system.
5. Question Every Assumption
That "unanswered questions" folder seemed essential—until we questioned it. Many of our agent workflows include similar "seemed like a good idea at the time" features that actually create more work than value.
How to Apply This to Your Own Agents
Ready to streamline your own AI agents? Here's the process we discovered:
- Start with Visualization: Ask your agent to create a flowchart of its current workflow. This alone often reveals the problem areas.
- Have a Conversation: Literally talk through the workflow with your agent. Ask questions like:
- "Why do you do this step?"
- "What would happen if we removed this?"
- "Is there a simpler way to achieve the same goal?"
- Challenge Every Complexity: For each complex part of the workflow, ask: "Is this complexity earning its keep?" If not, try removing it.
- Update Instructions Incrementally: After each refinement, ask the agent to update its own instructions. This ensures nothing gets lost in translation.
- Visualize Again: After changes, ask for a new workflow diagram. The visual comparison makes the improvement obvious and motivating.
The Meta-Magic of Self-Improving Agents
What we discovered is that agents can be active participants in their own improvement. When an agent draws its own workflow, it's not just following instructions—it's demonstrating deep understanding of its own operations. The visualizations it creates become a shared language for optimization.
Try It Yourself
Pick one of your agents and simply ask: "Can you visualize your workflow for me?"
Then have a conversation about what you see. Challenge complexity. Question every step. You might be surprised how quickly "chaos" transforms into "clarity."
Ready to build AI agents that can help optimize themselves? Start your 14-day free trial at app.abundly.ai and discover how conversational AI development can transform your workflows.